
こんにちは!d:matcha Kyoto magazineのTakeshiです。
先日、京都府のH29年度の予算案がニュースとなっていました。
こちらのニュースにもありますが、来年の京都府の予算には、お茶関係の予算が複数あります!それを見ると来年の京都のお茶事情が予想できるはず!ということで、H29年度に予定されているお茶関係の予算で、主要なものをチェックしてみました。
ちょっとマニアックな内容も多いですが、京都のお茶関係の人であれば、ぜひ押さえておきたい情報です。
参考にしたページはこちら。いわゆる公式ページ
①「お茶の京都」事業

※参照:http://www.pref.kyoto.jp/library_documents/h29furippu.pdf
まず、上記NHKのニュースでも取り上げられているのはこちらの事業。
◇宇治茶の魅力を発信する催しの開催などに2億2000万円が盛り込まれました。
宇治茶の魅力の発信に2億2000万円!中々の金額ですね!
今年、2017年4月から「お茶の京都博」というイベントが1年かけて開催されます。
HPはこちら。
※ドメインが「.kyoto」ですね・・!
2017年4月~2018年3月の約1年間は
"お茶のスペシャル・イヤー"。
ということで、様々イベントが開催されます。例えば、
道の駅のオープニングイベントや・・・
首都圏の方向けの飲食イベントなど、予定は様々あるようです。(詳細未定)
ちなみに来年度ではないですが、我らがお茶が生産される和束町でも今年度行われるイベントが紹介されていました。
ちなみに、こちらの「お茶の京都博」開催事業費にも3億300万円が投じられるようです。来年は京都のお茶の話題に事欠かない一年になるかもしれません。
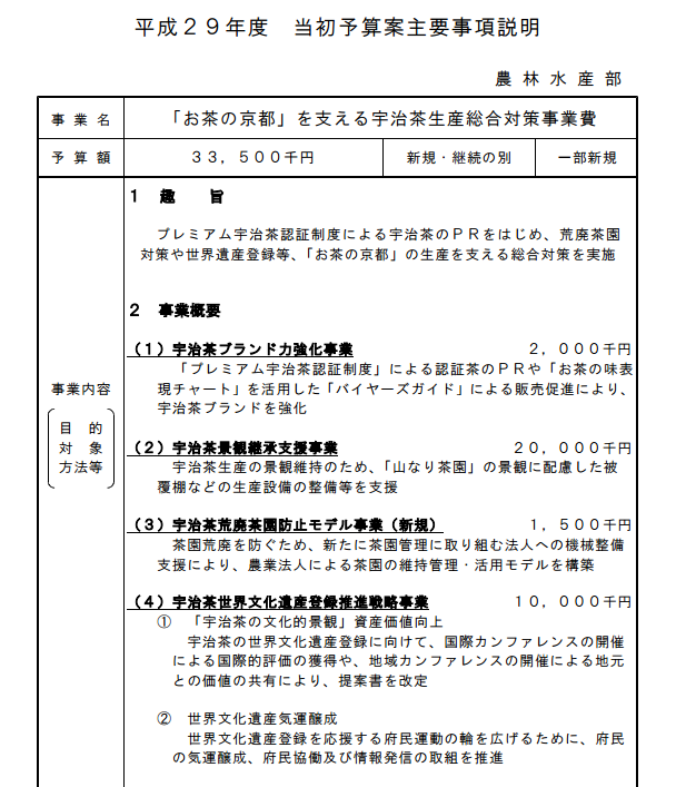
②お茶の京都を支える宇治茶生産総合対策事業
こちらは、主な予算要求事業の中に記載がありましたが、
プレミアム宇治茶認証制度による宇治茶のPRをはじめ、荒廃茶園対策や世界遺産登録等、お茶の京都の生産を支える総合対策を実施
上記事業を行う予定とのこと。細かい内容は、こちらのPDFの36P目(資料中「農林水産-20」のページ)に記載があります。ちょっと長いですが引用してみましょう。

色々興味深い言葉が並んでいますが、特に(4)に注目です。
(4)宇治茶世界文化遺産登録推進戦略事業 10,000千円
① 「宇治茶の文化的景観」資産価値向上
宇治茶の世界文化遺産登録に向けて、国際カンファレンスの開催による国際的評価の獲得や、地域カンファレンスの開催による地元との価値の共有により、提案書を改定
② 世界文化遺産気運醸成
世界文化遺産登録を応援する府民運動の輪を広げるために、府民の気運醸成、府民協働及び情報発信の取組を推進
要は、宇治茶を世界文化遺産に登録するために、カンファレンスを行って評価を得ることや、地元を盛り上げていくことをしていくようです。
※実は、宇治茶を世界文化遺産に、という施策自体は以前から行われていました。
宇治茶世界文化遺産登録推進プラットフォーム/京都府ホームページ
こちらにまとめがありますが、平成25年から会議が開かれ、各種情報の整備などが行われています。実際に、昨年の施策をみても、
新・世界遺産事業費(平成28年度) - 明日の京都 京都府 施策ナビ
宇治茶の登録に向けて、予算が600万円つけられています。
今年は昨年よりさらに予算を増やして、どんどんと「宇治茶を世界遺産へ!」というムードを高めていくようですね!
③その他お茶関係の事業
「茶業研究所機能強化事業費」の中で「茶業研究所のリニューアルを実施」したり、
「高校生伝統文化事業費」の中で「茶道・華道等を通して伝統文化の学習に親しむ機会を推進」ということが行われたりと、他にも様々なお茶関係の施策が出されるようです。
※これらは毎年打たれている施策のようです。詳しい内容はこちらから。
ということで、2017年度、京都のお茶関係の施策を紹介させて頂きました!
来年度もお茶がどんどんと盛り上がる京都であればいいなと切に思います。
-------------------
d:matcha(ディーマッチャ)は生産スタッフが愛情をこめて作った、京都・和束町産のおいしい茶葉+お茶を美味しく淹れられる、ティーウェア・茶器を販売しています。
